In the fields of home appliances and industrial control, multi-load drives often face the challenges of limited controller GPIO resources and high system costs. To address this challenge, Chipanalog has officially launched the CA-DV8008—an eight-channel low-side driver controlled by I²C. This device significantly optimizes system resource usage and reduces overall solution costs through an efficient serial-to-parallel control architecture, providing a highly integrated and reliable domestic chip solution for multi-load drive applications.
01 Product Overview
The CA-DV8008 is an eight-channel low-side driver controlled by I²C. This device uses a serial interface to parallel output control method, which can significantly save GPIO resources of the main controller, simplify system design, and effectively reduce hardware costs.
Each channel supports a sinking current capability of 500mA, the output port withstand voltage is up to 50V, and the built-in clamping diode provides a demagnetizing circuit when inductive loads are turned off. It is suitable for driving various loads such as stepper motors, DC motors, relays, and solenoids.
The CA-DV8008 supports a high-speed I²C bus up to 400kHz and has three hardware address configuration pins. It supports up to eight CA-DV8008s connected to the same I²C bus, enabling centralized control of 64 outputs. The SCL and SDA pins use CMOS logic levels, and the logic supply voltage VCC supports a wide input range of 3V to 5.5V, allowing direct connection to 3.3V or 5V microcontrollers and sharing a power supply.
The CA-DV8008 is available in SOIC16-NB and TSSOP16 packages, with an ambient operating temperature (TA) range of -40°C to +125°C, meeting the requirements of household appliances and industrial applications. Simplified Circuit Block Diagram

02 Features
Eight-channel low-side output, single-channel 500mA sink current capability (25°C, single-channel enable), single-channel 250mA sink current capability (25°C, eight-channel enable, SOIC16-NB package), output port voltage up to 50V, built-in clamping diode for inductive loads, input I²C control, supports clock rates up to 400kHz, SCL/SDA pins CMOS logic level, 3 addressable pins, up to 8 CA-DV800 chips can be connected on the same bus, 8VCC power supply voltage range: 3V~5.5V, ambient operating temperature range: –40°C ~ 125°C, available in SOIC16-NB and TSSOP16 package options.
03 Typical Application Scenarios
Motion Control: Stepper motor drive, DC brushed motor drive Power Switches: Relay drive, contactor control, solenoid drive Lighting Systems: Multi-channel LED drive and dimming control Signal Distribution: Line driver, logic buffer and level shifter Home Appliances and Industrial Automation: Multi-channel actuator control, valve drive, electromagnet control
The CA-DV8008 can drive two four-phase five-wire stepper motors. The logic-side power supply VCC can share the same power supply as the microcontroller, supporting a supply voltage range of 3V to 5.5V. During use, SCL and SDA need to be pulled up to VCC through resistors. The device address is set by shorting the A2~A0 pins to VCC or GND. The CA-DV8008 integrates a clamping diode, which is connected to the system's high-voltage power supply during application to provide a freewheeling path when the inductive load is turned off.

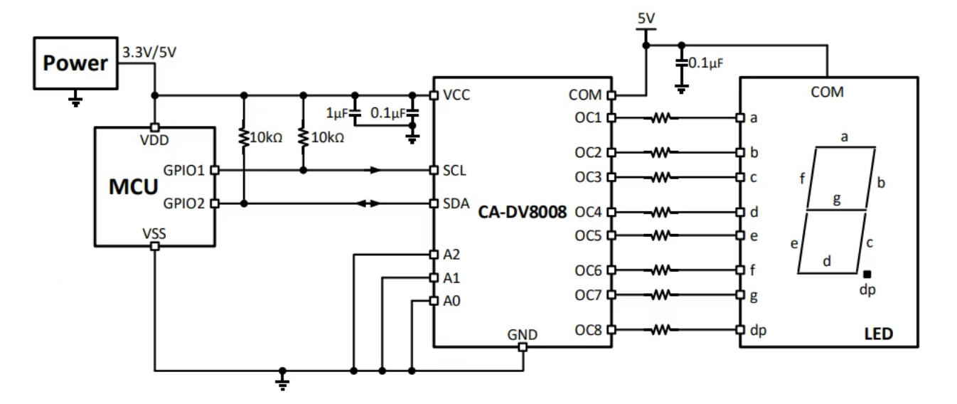
Typical Application Circuit—Driving Stepper Motors The CA-DV8008 can also be used to drive seven-segment or eight-segment common-anode LED digital tubes.

Typical Application Circuit—Driving LED Digital Tubes